比特派钱包2025官网下载:bit114.app,bit115.app,btp1.app,btp2.app,btp3.app,btbtptptpie.tu5223.cn
财务管理的定义与范畴
财务管理涉及对企业生产经营活动进行价值形态的管理。这包括资金吸纳、投放、运用、回收及分配等环节,相当于企业的资金管理者,负责协调各个步骤。以实际企业为例,每一笔资金的流动都对企业发展至关重要,从启动资金的筹集到业务拓展后的资金分配,都离不开财务管理的支持。

这项工作涵盖了组织财务活动、处理财务关系的全面任务。通过高效资金管理,财务部门负责协调企业内部各环节的资金往来,保障资金流动无阻,进而提升企业盈利能力。以一家制造企业为例,财务部门需与采购、生产、销售等部门沟通,平衡他们的资金需求。
资金的耗费与收入


资金使用上,主要产生的是成本和开支。成本涉及原材料购买和生产加工等与产品直接相关的开销;而开支则包括管理费、销售费等。以餐饮业为例,购买食材算作成本,而员工薪水、店面租金等则计入开支。

资金的主要来源是销售所得。这些销售所得不仅能弥补投入的资金,还能产生利润,进而增加资金的总数。以电商企业为例,它们通过在线销售商品来赚取收入,在扣除成本和费用后,能够实现盈利,从而使企业资金不断增长。

资本预算的内容

资本预算涵盖了两部分:一是日常运营所需的长期资产购买,比如购置办公设施;二是为特定项目而设,比如企业用于新产品研发的设备和研发技术。

这是对资产长期使用过程中的采购费用及资金来源的预算规划。在编制资本预算的过程中,企业必须认真思考资金的获取途径,无论是自有资金、银行借款还是其他融资方式,以保证资产购置和项目进展的资金需求得到满足。
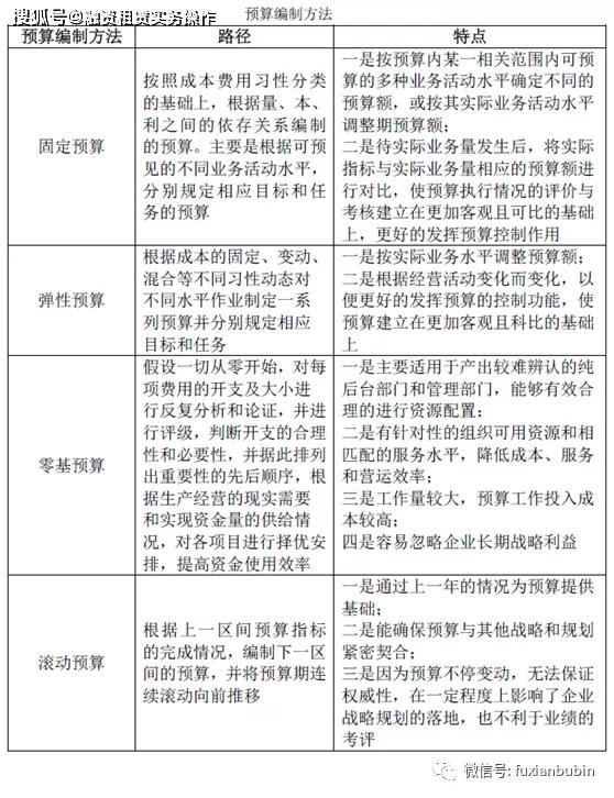
预算的性质与作用
企业对一定时间内的经营和财务状况进行全面的业务管理预估,这通常以货币和数字的形式展现,展示了企业各项业务和资本预算的成效。例如,每年初,企业会设定全年的销售目标和成本控制计划,以此指导全年的经营活动。

预算主要是对资金流动进行的管理行为,这涵盖了预先预测、过程中控制和结束后评估。比如,对于一家连锁超市,借助预算,我们能预先规划每家门店的商品采购和销售数量,并在运营中实施监控,到了年底还会进行绩效评估。
预算的执行与平衡

企业需根据业务状况灵活调整运作机制和市场策略。像某些互联网公司,它们会依据市场需要和竞争态势,迅速改变经营目标和财务计划。此外,它们将财务执行与员工绩效相联系,这样做有助于提高财务执行效率,激发员工达成预算目标的积极性。

预算对公司战略至关重要,不宜频繁更改。因此,在执行与监管预算过程中,需在严格与灵活之间寻求一个恰当的平衡。一般而言 https://www.bcmuLs.com,像这样的老牌制造业企业,它们可能会每个季度对预算做些微调,而到了年底则会进行全面评估,以此来保证预算既能契合战略目标,又能应对市场的波动。

筹资与投资考虑因素
在筹集资金时,需考虑企业规模及对外投资情况,合理安排资金需求。企业融资途径众多,但银行贷款存在较高财务风险和诸多限制,仅适用于核心业务。以一家小型企业为例,若向银行贷款,银行可能会规定资金必须专用于特定项目,不得用于其他投资领域。

在进行对外投资时,必须全面考虑各种要素。其中,成本考量至关重要,必须考虑初期投入、资金利息和回报成本。比如,一家公司对另一家公司进行股权投资,初期需进行市场调研和评估,这些支出都应计入成本之中。在具体评估成本时,财务部门会设定成本节约目标和节约比例,并据此编制费用报告进行详细分析。

大家是否认为,企业在执行预算时,最难以掌握的是如何平衡严格规定和灵活调整?欢迎在评论区留言交流,别忘了点赞和转发!

比特派钱包2025官网下载:bit114.app,bit115.app,btp1.app,btp2.app,btp3.app,btbtptptpie.tu5223.cn,tokenim.app,bitp2.app