在当前的背景下,人们想要摆脱美国银行体系的限制,然而又希望使用美元计价货币。稳定币作为加密货币中经过最充分验证的用例之一出现了。那么,它到底有怎样的魔力?让我们去探究一下。
稳定币价值凸显
稳定币的设计初衷在于维持接近 1 美元的稳定价值。这一特性使得用户能够拥有波动性较小的资产,以便用于支付。同时,用户还能保留对基础资产的敞口。例如 DAI 稳定币,用户可以存入以太坊作为抵押来获取它。这样,用户既可以享受 ETH 带来的潜在收益,又能够利用 DAI 的稳定性进行交易支付。这种方式极大地满足了市场对资产稳定和灵活的需求。

2023 年全球加密市场处于不稳定状态。在这种情况下,稳定币因其价格稳定的特性,成为了众多投资者的避风港湾。其持有量与之前相比增长了 20%。这充分表明,稳定币在动荡的市场环境中具有不可替代的价值。

加密资产支撑稳定币
加密资产支持的稳定币具备去中心化以及价格稳定的特点。用户将以太坊等有价值的数字资产像存入数字金库那样存入其中,从而换得稳定币。它就像是一个双向的通道,把加密资产和稳定价值资产连接了起来。

以 DAI 为例,其背后有着用户存入的大量 ETH。这种模式使得加密资产与稳定币建立了紧密的关联。然而,这种形式在资本效率方面存在欠缺,资金的流动性以及使用效率还有提升的空间,这是该类型稳定币当前需要去解决的问题。
LSTfi显著优势

LSTfi 协议给用户带来了独特的优势,用户持有质押资产时能持续获得利息,并且可以交易质押资产而无需取消质押。这就如同你把钱存到银行,既能获得利息,又能随时支取用于其他投资。部分 LSTfi 协议还具备低清算风险以及收益农业机会的特性。
在市场里,有部分投资者参与了 LSTfi 协议,他们把质押的 ETH 利用起来,从而获得了额外的收益,其平均收益率达到了 15%。和传统金融中那种流动性受限以及固定收益的模式相比,LSTfi 显示出了极为强大的活力和巨大的潜力。

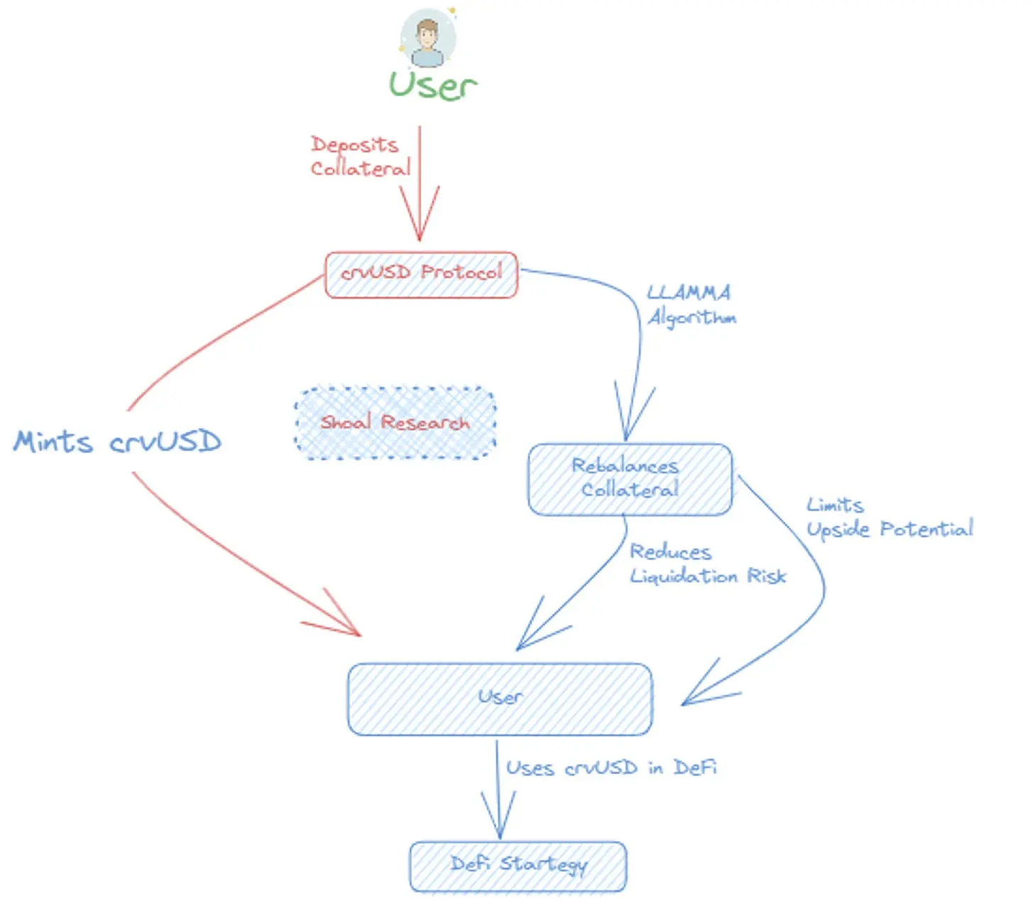
CrvUSD独特设计
CrvUSD 是由 Curve Finance 发起的一种去中心化稳定币。多数 CDP 与之不同,在用户抵押品价格下跌时,它能够自动进行重新平衡,使其变为更稳定的资产,这样就降低了清算的风险。
在 2023 年 5 月市场波动剧烈的时期,那些使用 CrvUSD 作为抵押的用户,其资产损失率要比使用其他稳定币的用户低很多。然而,这种自动平衡机制也有一定的局限性,会对上涨收益进行限制。当市场呈现上涨趋势时,它可能无法让用户完全享受到资产增值所带来的红利。

Lybra创新之作

Lybra 推出的 eUSD 是首个具有利息的稳定币。此协议让存款人能够用 stETH 生成稳定币,不再依赖法币支持。这表明用户凭借自身的数字资产,就可以独自创造出价值稳定且能够生息的货币。
持有 stETH 的投资者,能够把 stETH 存入 Lybra 协议。这样做的话,一方面可以享受 ETH 的增值潜力,另一方面还能通过 eUSD 获得利息收益。这种创新模式为数字资产的利用开创了全新的途径。
多样性稳定币协议

Raft 计划推出的一步杠杆功能具有独特之处,用户能够通过单笔交易,以高达 11 倍的杠杆来买卖 stETH。部分 DeFi 协议具有闪电铸造这一特性,它允许用户在同一笔交易中进行借还资产的操作,从而极大地提高了资金的使用效率。
Gravita 协议具备独特的无息贷款模式。借款人通过铸造 GRAI 来获得贷款,并且还能够向稳定池提供资金,以此获取收入。该协议推出的 Dinero 稳定币是由用户的区块空间来支撑的,并且与美元保持 1:1 的挂钩关系。用户可以参与协议,利用 ETH 赚取质押收益,同时利用 Dinero 的额外效用,使资产能够得到最大化的运用。

综合来看,稳定币因其独特的优势在加密市场中占据着重要的地位。那么,未来它将会给我们带来哪些惊喜?大家可以在评论区留言,分享自己的看法。同时,也不要忘记给文章点赞和分享。