试验背景

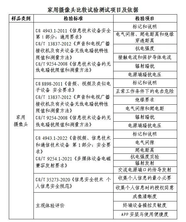
如今,家用摄像头越来越常见,消费者在挑选时感到困惑。为此,广西消费者权益保护委员会进行了一项关键测试。他们从三个角度对15种家用摄像头进行了检测,以帮助消费者做出选择。测试中运用了多种专业手段,对11个指标进行了全面评估。

这次试验具有普遍意义和重大价值,有助于消费者更直观地掌握家用摄像头市场的真实状况,从而避免购买到有缺陷的产品,降低潜在的风险。
电气安全标准
电气安全测试中,依据了众多规范。比如,GB/T 35273 - 2020标准用于检测样品的APP软件,而GB/T 9254.1 - 2021则应用于其他领域。这些规范严谨且科学,对于确保产品质量至关重要。

各项指标的具体范围与要求均十分清晰。以“标识与注释”、“交流电源接口的传导辐射”以及“1GHz以下辐射输出”等为例,均有相应的国家规范作出严格限定。只有当产品满足这些规范,才能确保其在电气安全上的可靠性。
电气安全问题产品
在“标志和说明”这一测试环节中,华视纪、氧猎、魔方鸟这三款产品未能满足国家规定的标准。因此,消费者在使用这些产品时,可能无法从其标志和说明中获取到准确的使用指导和安全警示,这带来了较大的安全隐患。
华视纪、氧猎、镭威视在交流电源端口传导发射的测试中未能满足标准。这类产品若不符合规定,可能会导致电磁干扰,进而影响其他电器的正常运作。此外,这些产品的性能也可能出现不稳定的情况。

信息安全指标测试
本次测试了15款家用摄像头APP的信息安全指标,依据GB/T 35273 - 2020标准,对两个核心项目在iOS和安卓平台上进行了检测和对比。这样做是为了弄清楚这些APP在收集与处理个人信息方面的合规性。
APP的信息安全标准十分关键,这直接影响到用户的隐私保护和个人数据安全。一旦APP存在安全漏洞,用户的日常生活细节和家庭状况等隐私信息便可能遭受泄露,造成诸多不便。
信息安全问题APP
家用摄像头APP的使用广泛,但存在不少信息安全风险。根据测试结果,在15款APP中,只有“萤石”和“魔方鸟”两款表现良好,全部通过了安全测试。由此可见,多数家用摄像头APP在保障信息安全方面还有很大的提升空间。

这13款APP存在非法搜集用户信息且未获用户授权的问题。这表明用户的个人信息可能在不知情的情况下被非法获取和利用,面临着较大的隐私泄露风险。

试验结果总结与建议
试验数据揭示,家用摄像头市场存在诸多问题。线上购买的产品中,电气安全隐患较为严重,超过一半的样品电气安全标准不达标;APP的信息安全隐患也十分明显;此外,厂商在执行相关规范和标准方面存在不足。
在使用家用摄像头的过程中,消费者需仔细查阅产品标识及说明,确认其是否达标国标;此外,对APP授权要留意,避免无谓的权限授予。同时,监管部门要增强市场监管力度,促使企业重视产品质量与信息安全。
阅读完这篇内容,在选购家用监控设备时,你是否会变得更加小心?期待大家的评论交流,也欢迎点赞和转发这篇文章。